suncitygroup太阳新城(中国)集团官方网站
学院首页
设为主页
加入收藏
首页
学院概况
学院简介
专业设置
联系我们
师资力量
学院领导
首席教授
学科带头人
系主任
教师名录
教学教务
人才培养
教学事务
实验室
规章制度
学术科研
科研成果
党建工作
组织概况
党建动态
制度文件
学生工作
学生活动
学子风采
奖励资助
学生组织
招生就业
招生
就业
就业质量报告
校友之家
校友风采
年级理事
办事指南
教务
学工
1
2
3
4
5
6
你现在的位置:
首页
>
学生工作
>
奖励资助
> 正文
奖励资助
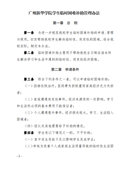
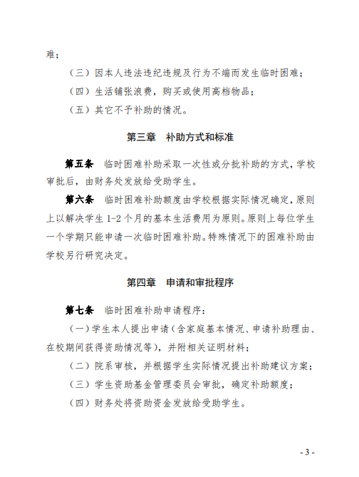
广州新华学院学生临时困难补助管理办法
【 发布日期:(22-02-24 11:15:46) 】 | 【 点击:】
附件【
广新学生〔2021〕15号-关于印发《广州新华学院学生临时困难补助管理办法》的通知.pdf
】已下载
次